Work
CV
Contact
Work
CV
Contact
SM
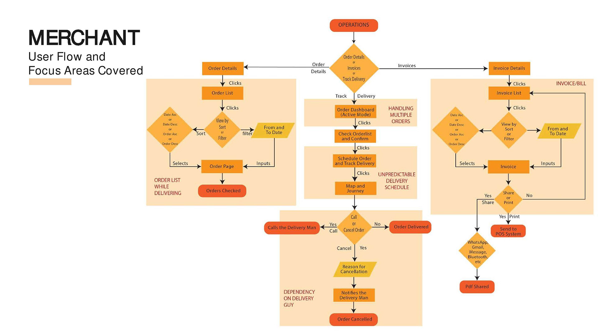
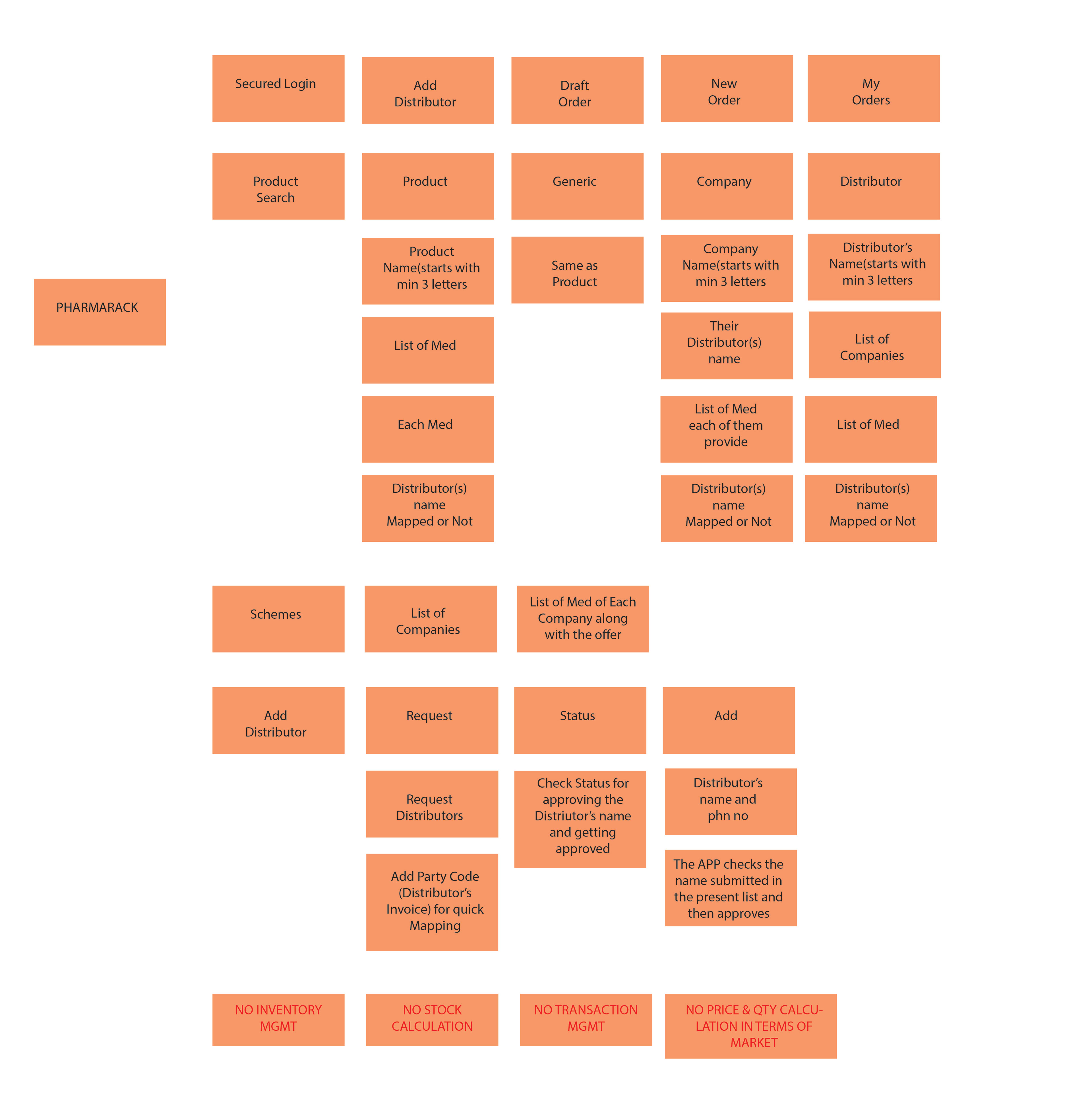
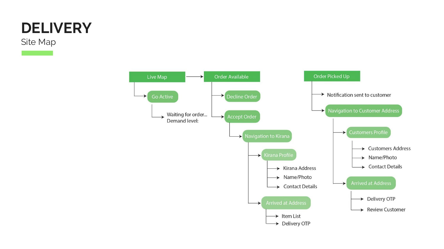
RELIANCE JIO KIRANA PROJECT
USER RESEARCH | DESIGN RESEARCH | UX STRATEGY
↑
Back to Top